Bible Family Tree Adam And Eve

Have you ever wondered about the intricate family tree of the Bible’s first couple, Adam and Eve? Delving into their lineage can unveil a rich tapestry of stories and connections that span generations. Exploring the genealogy of Adam and Eve not only provides a fascinating historical perspective but also offers insights into the profound impact their descendants had on Biblical history.

Unraveling the twists and turns of Adam and Eve’s family tree can shed light on key figures in the Bible and deepen our understanding of their roles in shaping the narrative of faith. By tracing their lineage, we can uncover hidden gems of wisdom, see how different characters are interconnected, and ultimately appreciate the intricate design of God’s plan throughout history. Join us on a journey through the branches of Adam and Eve’s family tree, and discover the illuminating stories waiting to be unearthed.

Unveiling the Intricate Bible Family Tree: Tracing the Lineage of Adam and Eve

Adam and Eve are considered the first human beings according to the Bible. Their story is found in the Book of Genesis, which is the first book of the Bible. According to the Bible, God created Adam from the dust of the ground and Eve from Adam’s rib. They were placed in the Garden of Eden, a paradise where they lived in harmony with God and nature.

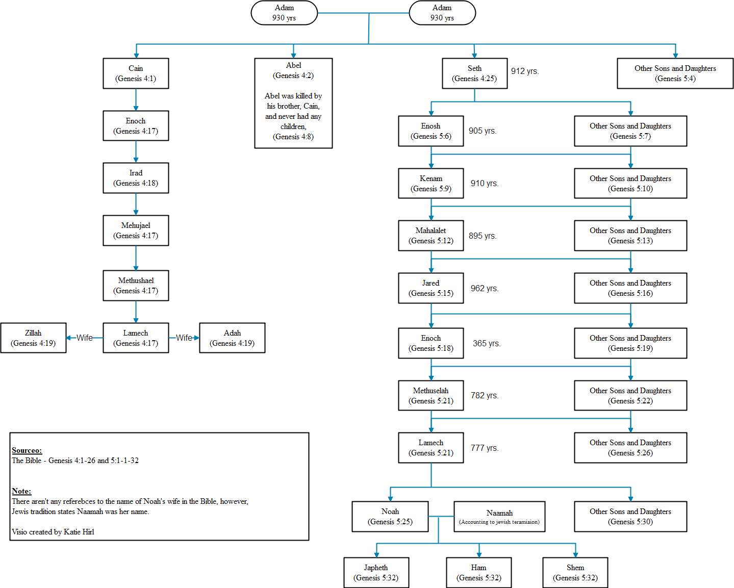
Adam and Eve had two sons, Cain and Abel. Cain became jealous of Abel, leading to the first murder in human history when Cain killed his brother out of jealousy. This act led to God banishing Cain from the land, marking him for protection so that no one would harm him.

Adam and Eve also had other sons and daughters, as mentioned in the Bible. The exact number is not specified, but it is believed that they had multiple children who went on to populate the Earth.

The story of Adam and Eve serves as a foundational narrative in the Bible, illustrating the consequences of disobedience to God’s will and the concept of original sin. Despite their fall from grace, Adam and Eve play a crucial role in the lineage of humanity according to the Bible.

Their descendants are believed to have included various figures mentioned throughout the Bible, such as Noah, Abraham, Moses, David, and ultimately leading to the birth of Jesus Christ. This genealogy is often referred to as the “Bible Family Tree” and serves to connect the stories and characters throughout the Old and New Testaments.

Overall, the story of Adam and Eve provides a rich and complex narrative that delves into themes of temptation, sin, redemption, and the ongoing relationship between humanity and divinity. Their legacy is deeply interwoven with the fabric of biblical history, serving as a cornerstone for understanding the human condition and our relationship with God.

Is there a family tree for Adam and Eve?

In the Bible, Adam and Eve are considered to be the first human couple created by God. They are said to be the ancestors of all humanity, so in a spiritual sense, all humans are part of their family tree. However, the Bible does not provide a detailed genealogy or family tree for Adam and Eve beyond their immediate descendants such as Cain, Abel, and Seth. The focus of the biblical narrative is more on the broader story of creation, fall, and redemption rather than a detailed family tree of Adam and Eve.

What is the bloodline of Adam and Eve?

In the Bible, Adam and Eve are considered to be the first human beings created by God. According to the Book of Genesis, Adam and Eve had three sons named Cain, Abel, and Seth. The bloodline of Adam and Eve is traced through their son Seth, who later has a son named Enosh. This bloodline continues through subsequent generations as mentioned in the genealogies provided in Genesis and other parts of the Bible. Some important figures in this bloodline include Noah, Abraham, David, and eventually leading to Jesus Christ.

Can you trace your ancestry back to Adam and Eve?

According to the Bible, Adam and Eve are considered to be the first human beings created by God. As such, all human beings are believed to be descended from them. However, tracing one’s ancestry back to Adam and Eve specifically is not possible in a literal sense due to the limited genealogical records available and the passage of time. Many cultures and religious traditions have their own creation stories and genealogies that may intersect with or diverge from the biblical account. Ultimately, the idea of tracing one’s ancestry back to Adam and Eve is more of a symbolic or theological concept rather than a literal, historical genealogy.

Who were Adam and Eve’s family?

Adam and Eve’s family included their children, Cain, Abel, and Seth. According to the Bible, Cain and Abel were the first two sons born to Adam and Eve. Cain became a farmer, while Abel became a shepherd. Tragically, Cain ultimately killed Abel out of jealousy. Seth was born after Abel’s death and is considered to be the ancestor of Jesus Christ in biblical genealogy. The Bible also mentions that Adam and Eve had other sons and daughters, although they are not specifically named.